2025小姐威客信息,一品楼品凤楼官网,51品茶全国一品楼,唐人阁一品楼论坛
采购与招标管理办公室
首页
机构设置
制度法规
流程规范
下载专区
支部建设
采购项目公告
采购公告
竞价公告
询价公告
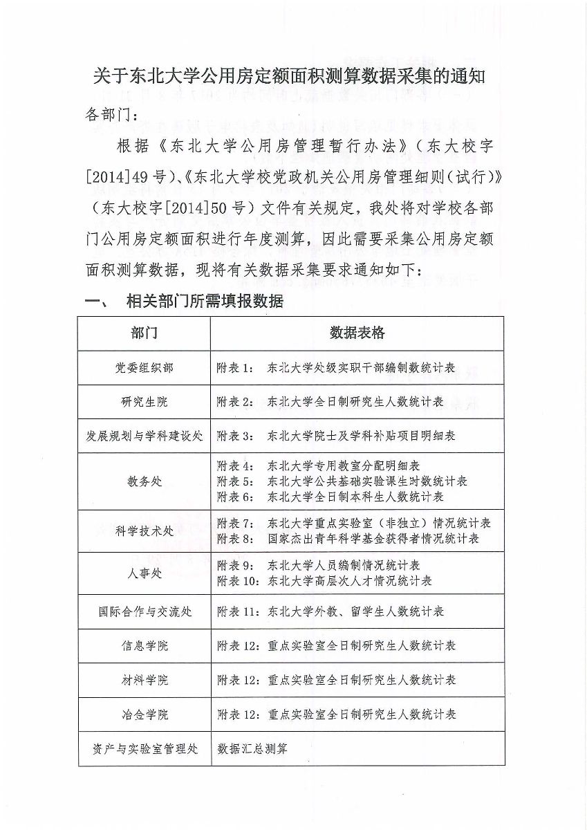
关于东北大学公用房面积测算数据采集的通知
发布时间:2017-08-29
点击次数:
518
发布人:于博
东北大学主页
教育部
财政部
国管局
中央政府采购网
高等学校实验教学示范中心
高等学校实验室工作研究会
云采通
版权所有 ? 东北大学资产与实验室管理处
辽ICP备 05066828号-1
地址:辽宁省沈阳市和平区文化路3号巷11号
邮编:110819